Home
About us
Company profile
Group Structure
Culture
History
Qualifications
Strength
Laboratory
FAE
Well-Known Clients
Products
Soc
5G
Probe card
Hi-Power
MCU
Memory Socket
Optical chip
Ageing
Probe
Kit
Precision metal
Application
News
Company news
Industry news
Join us
Contact us
Language
CN
EN
Home
About us
Company profile
Group Structure
Culture
History
Qualifications
Strength
Laboratory
FAE
Well-Known Clients
Products
Soc
5G
Probe card
Hi-Power
MCU
Memory Socket
Optical chip
Ageing
Probe
Kit
Precision metal
Application
News
Company news
Industry news
Join us
Contact us
Home
>
About us
>
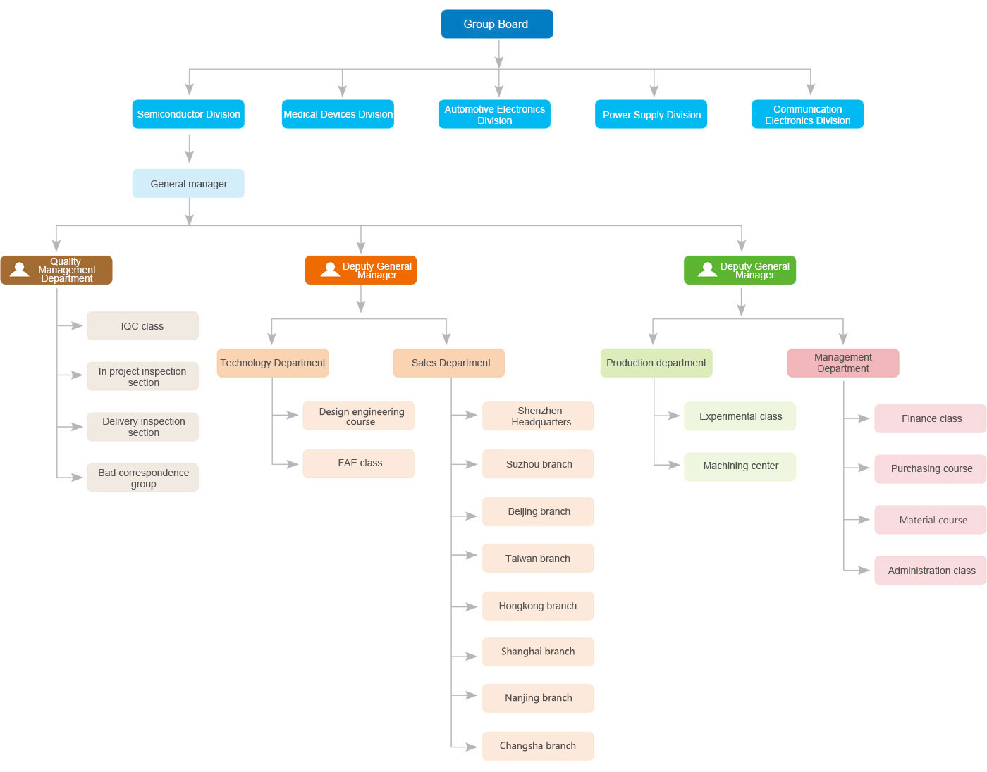
Group Structure
Company profile
Group Structure
Culture
History
Qualifications
Strength
Laboratory
FAE
Well-Known Clients
Online consultation
Enmicro
QR code
0755-27976967